来源:河北广播电视台冀时新闻
责编:赵晓欢
时间:2026-04-12 15:56:36
2026保定马拉松赛将于4月19日开跑,根据《中华人民共和国道路交通安全法》第三十九条之规定,保定市公安局交通管理支队决定于4月17日至19日,对赛事涉及道路采取临时交通管制措施,保障赛事活动安全顺利进行。
马拉松、半程马拉松起点均设在七一东路与锦湖大街交叉口,马拉松赛终点与起点相同、半程马拉松赛终点设在七一西路一亩泉河桥西侧。4月17日至19日,赛事涉及道路将采取分时、分段临时交通管制措施。
12处临时穿越点具体位置。保定市公安局交管支队供图
4月17日22时至18日24时赛事准备期间,马拉松赛道搭建施工,七一东路(保定开放大学至文博街段)北半幅道路封闭,南半幅允许双向通行;七一西路(极限运动公园南门至保满铁路)南半幅道路封闭,北半幅允许双向通行。
4月18日17时起至4月19日比赛结束,赛道全段(含机动车道、非机动车道、人行道的停车泊位)禁止停放各类机动车、非机动车,禁止堆放各类物品。具体路段包括七一东路(东苑街至东三环段)、东三环(南堤路至复兴路段)、复兴东路(东三环至长城大街段)、锦湖北大街(复兴路至环湖路段)、环湖路(文兴路至七一路段)、北堤路、向阳北大街(北堤路至北二环段)、北二环(向阳大街至乐凯大街段)、西堤路、七一西路(乐凯北大街至西二环)、南堤路。
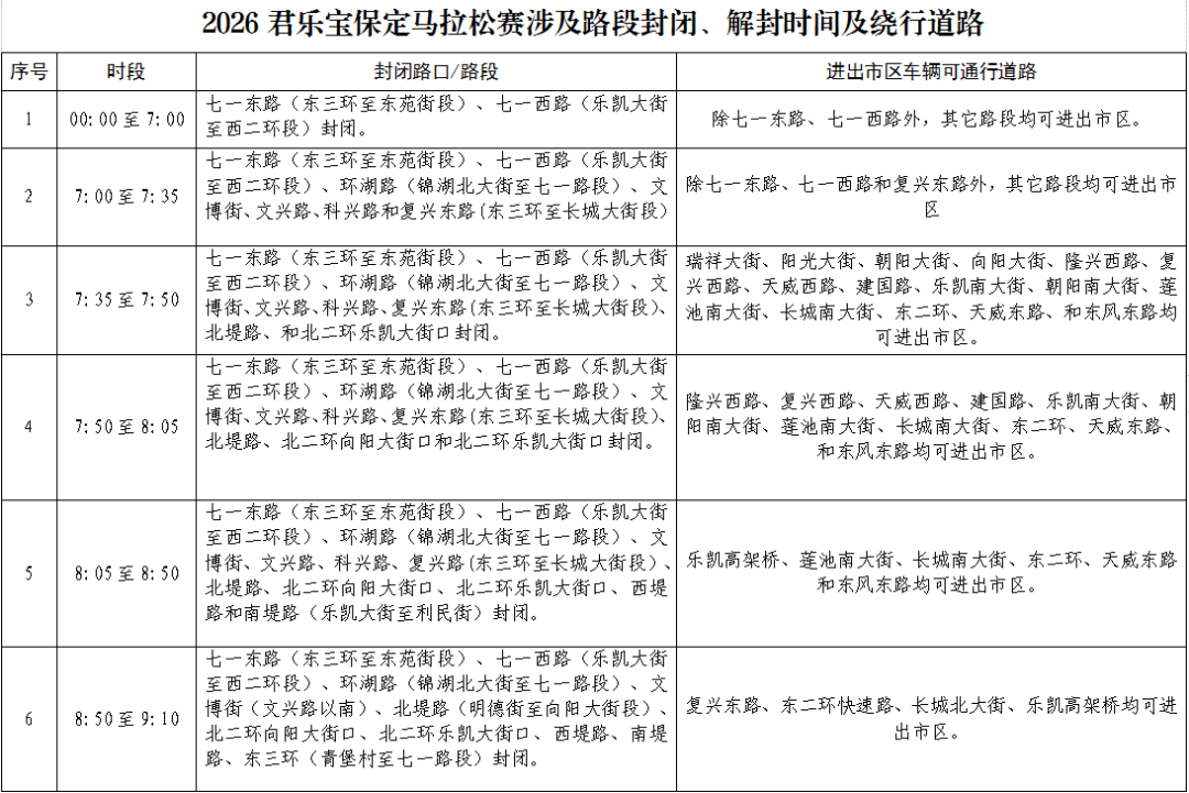
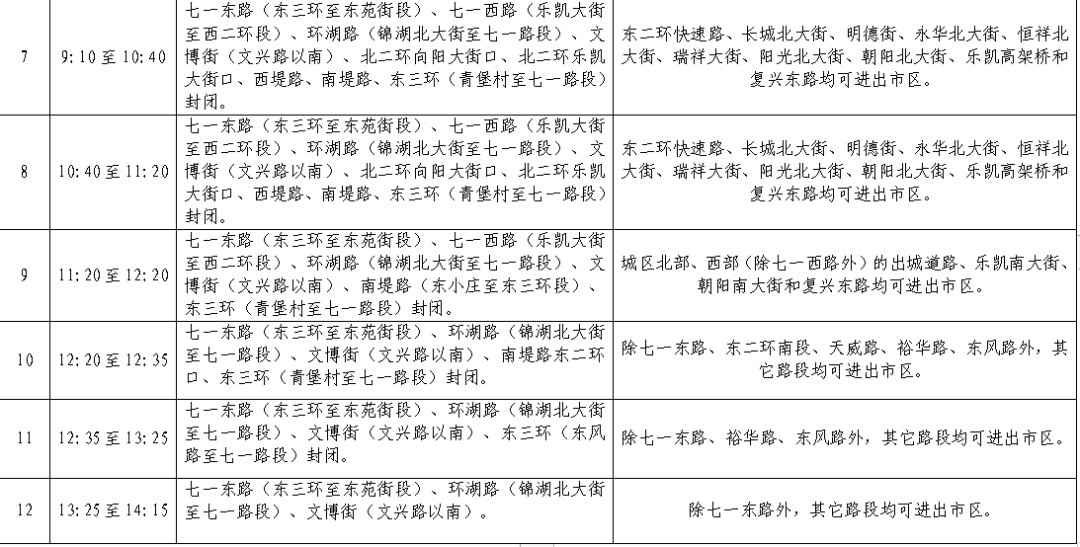
4月19日赛事当天,赛道沿线及周边道路交叉口将按“滚动封闭、分段解除”的形式,实施临时交通管制措施。
4月19日零时至14时15分,七一东路(东苑街至东三环段)实施临时全幅交通管制。
4月19日7时至8时30分,东三环(七一路至复兴路段)西半幅实施临时交通管制,东半幅允许双向通行。
4月19日7时至8时50分,复兴东路(东三环至长城大街段)实施临时全幅交通管制。
4月19日7时至14时15分,环湖路(锦湖北大街至七一路段)、文博街(文兴路以南)实施临时交通管制。
4月19日7时至9时,文兴路、科兴路、文博街(文兴路以北)实施临时交通管制。
4月19日7时35分至9时40分,北堤路(复兴路至向阳大街段)实施临时交通管制。北堤路与长城大街口7时35分封闭, 8时50分解封;北堤路与明德街口、北堤路与永华大街口、北堤路与恒祥大街口7时40分封闭,9时10分解封;北堤路与瑞祥大街口、北堤路与阳光大街口、北堤路与朝阳大街口7时50分封闭,9时35分解封;北堤路与向阳大街口7时50分封闭,9时40分解封。
4月19日7时50分至9时40分,向阳北大街(鲁岗路至北二环段)实施临时全幅交通管制。
4月19日7时35分至9时50分,北二环(向阳大街至乐凯大街段)南半幅实施临时交通管制,北半幅允许双向通行。
4月19日8时5分至11时25分,西堤路(乐凯大街至建国路段)实施临时交通管制。西堤路与惠阳街口、西堤路与隆兴路口、西堤路与复兴路口8时5分封闭,10时20分解封;西堤路与天威路口8时25分封闭,10时50分解封;西堤路与建国路口8时35分封闭,11时25分解封。
4月19日零时至12时,七一西路(乐凯北大街至西二环段)实施全幅临时交通管制。
4月19日8时45分至12时40分,南堤路(建国路至东三环段)实施临时交通管制。南堤路与乐凯大街口、南堤路与朝阳大街口、南堤路与利民路口8时45分封闭,11时50分解封;南堤路与富东中路口、南堤路与莲池大街口、南堤路与长城大街口8时50分封闭,12时20分解封;南堤路与东二环口9时封闭,12时40分解封。
4月19日8时30分至13时45分,东三环(南堤路至七一路)西半幅实施临时交通管制,东半幅允许双向通行。东三环与天威路口9时10分封闭,13时15分解封;东三环与裕华路口9时10分封闭,13时25分解封;东三环与东风路口9时15分封闭,13时35分解封。




赛道临时交通管制期间,除运动员、工作人员和持有2026君乐宝保定马拉松赛专用证件的赛道车、执行紧急任务的军警、消防、救护以及工程抢险等应急车辆外,禁止其他机动车、非机动车、行人进入赛道。
由于赛事需要,部分道路封闭时间较长,公安机关联合赛事举办方,将在赛道沿线设置12处临时穿越点,并根据现场交通警察指挥,分批组织行人和非机动车临时穿越赛道,最大限度减少对市民群众出行的影响。
比赛期间,行经比赛沿线及外围分流管控的各交叉路口的机动车、非机动车、行人,务必按照现场交警指挥或临时交通指示标志通行。赛事采取临时交通管制期间,市民群众出行建议提前查看微信“保定交警”小程序的“马拉松交通管控”模块,实时获取交通管控的情况,出行期间,市民群众可使用百度地图查看实时道路管控信息,导航将自动规划避让封控路口、路段,如遇涉及紧急出行事项,可拨打应急服务电话122或12123。
12处临时穿越点具体位置
1.朝阳大街与北堤路交口,南北方向临时穿行。
2.复兴路与西堤路交口,东西方向临时穿行。
3.天威路与西堤路交口,东西方向临时穿行。
4.建国路与南堤路交口,东西方向临时穿行。
5.朝阳大街与南堤路交口,南北方向临时穿行。
6.利民街与南堤路交口,南北方向临时穿行。
7.莲池大街与南堤路交口,南北方向临时穿行。
8.长城大街与南堤路交口,南北方向临时穿行。
9.东二环与南堤路交口,南北方向临时穿行。
10.天威路与东三环交口,东西方向临时穿行。
11.裕华路与东三环交口,东西方向临时穿行。
12.东风路与东三环交口,东西方向临时穿行。
2026君乐宝保定马拉松赛涉及路段封闭、解封时间对照表



来源:新畿辅