来源:河北广播电视台冀时客户端
责编:王丽芳
时间:2025-12-12 13:08:26
为持续方便市民办理电动自行车登记上牌,石家庄市公安局交通管理局依托“石家庄公安交警”“石家庄车驾管在线”微信公众号,长期提供线上备案服务,并结合“带牌销售”网点,形成线上线下双轨并行的便捷办理模式。市民可根据自身购车情况,选择最便利的途径为符合新国标的爱车办理“身份证”。
通过微信公众号“石家庄公安交警”→【微警务】→【电动自行车备案】,或“石家庄车驾管在线”→【便民服务】→【电动自行车备案】,进入“石家庄市电动自行车登记管理系统”。使用本人手机号注册,上传身份证正反面照片,提前完成个人信息登记。

(图1)

(图2)
情形一:在“带牌销售”门店购车
市民在已实行“带牌销售”服务的正规门店购买符合新国标的电动自行车时,无需单独跑腿办理上牌。只需在购车时提供本人身份证原件,门店即可依托系统,现场协助完成车辆查验、资料审核与号牌申领手续,实现购车、上牌“一站式”办结,省时省心。
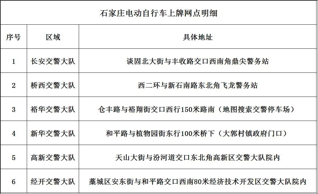
情形二:在其他渠道购车
若从非“带牌销售”渠道购买了符合新国标的电动自行车,车主需携带本人身份证原件、车辆产品合格证、购车发票原件,前往各辖区交警大队指定的登记上牌服务网点,由工作人员对车辆进行现场核验。符合标准即可当场办理并安装号牌。

为确保行车安全与合法权益,请务必通过正规销售渠道购买符合《电动自行车安全技术规范》(GB17761-2024)“新国标”要求的电动自行车。购买时查看合格证上车辆的简图,核实车辆是否符合42295电气安全和4296充电器要求,市民还可以通过国家市场监管总局国家认监委网站去查询3C证书编码是否有效,显示有效的即可购买,请勿购买、骑行不符合新国标或无法登记上牌的车辆。
石家庄公安交警将持续优化便民服务措施,努力为市民提供更加高效、透明的交管服务体验,共同维护安全、有序、畅通的道路交通环境。
来源:石家庄车驾管在线