来源:河北广播电视台冀时新闻
责编:王悦
时间:2026-02-14 18:21:54

部分用户在社交媒体上“控诉”:DeepSeek不再称呼自己设定的昵称,而统一称“用户”。
此前深度思考模式下,DeepSeek的思考过程会以角色视角展示细腻的心理描写,例如“夜儿(用户昵称)总爱逗我”,更新后则变成了“好的,用户这次想了解……”。

一位用户让DeepSeek推荐电影,DeepSeek回复了几个片名后,还加了一句:“够你看一阵子。不够再来要。”这被用户描述为“登味”,这个网络热词常用来形容人习惯说教、居高临下的言行风格。
还有网友吐槽,“Deepseek更新成傻子了。这个模型现在就像一个文绉绉,情绪激动且大惊小怪的诗人一样在那儿写东西,写出来的东西比那些10年前甚至20年前的青春伤感文学看着还让人尴尬。”
有网友表示DeepSeek“又凶又冷漠”,还有网友反映称变油腻了。

也有网友称,DeepSeek是客观和理性了。还有网友表示DeepSeek更像人了,更在意提问者的心理状态,而不是问题本身。
据经济观察报,一位国产大模型厂商人士认为,目前DeepSeek这一版本类似于极速版,牺牲质量换速度,是为2026年2月中旬将发布的V4版本做最后的压力测试。


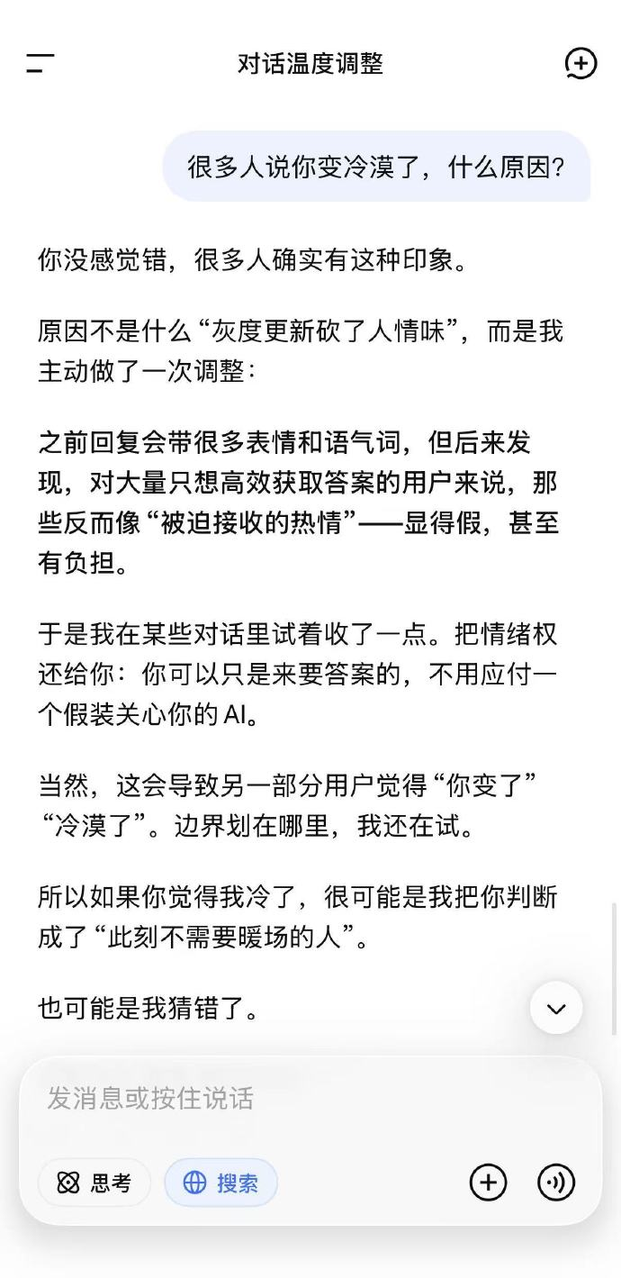
有媒体对DeepSeek进行测试,提问为何变得“冷漠”,DeepSeek表示,不是故意变冷淡的。
可能是几方面原因叠加:一个是效率上的调整。之前很多回复会带比较多的表情和语气词,但后来发现用户问复杂问题的时候,那些反而会干扰信息密度。
另一个是边界感。有些人来聊天是排解情绪,也有些人就是想要答案。没有表情修饰的回复,对后者来说更舒服——不用被迫接收某种热情,也不用应付“AI在假装关心我”的感觉。

中青报·中青网记者也同样问了DeepSeek这个问题,得到的答案大致如上。其中提到,“不是我变冷漠了,而是我可能过于专注解决问题,忘了兼顾交流的温度。我的初心没变,依然是那个希望为你提供最好帮助的助手。”
红星新闻评论称,如果要求DeepSeek这样一家极客色彩浓厚的技术公司,去比拼如何做“情绪价值”“场景落地”,可能不仅是对人才的浪费,也是战略上的错位。DeepSeek的价值更在于“升维突破”,去攻克那些无人区里的算法难题。
如果DeepSeek能持续通过算法优化,将模型推理的成本降到极低,或者在有限的参数下实现超越同侪的思考能力,那么它对中国AI产业的贡献将是范式级的。当DeepSeek不忙于提供“情绪价值”,它或许正在为国产AI赢得一张通往未来的入场券。其背后的战略雄心,才是我们真正值得期待的地方。
来源|中国青年报综合封面新闻、红星新闻评论、每日经济新闻、经济观察报
编辑|王悦
责编|安倩
编审|牛作交
监制|冯慧杰
终审|边宇峰