来源:河北广播电视台冀时客户端
责编:孔德琳
时间:2022-12-17 13:18:10
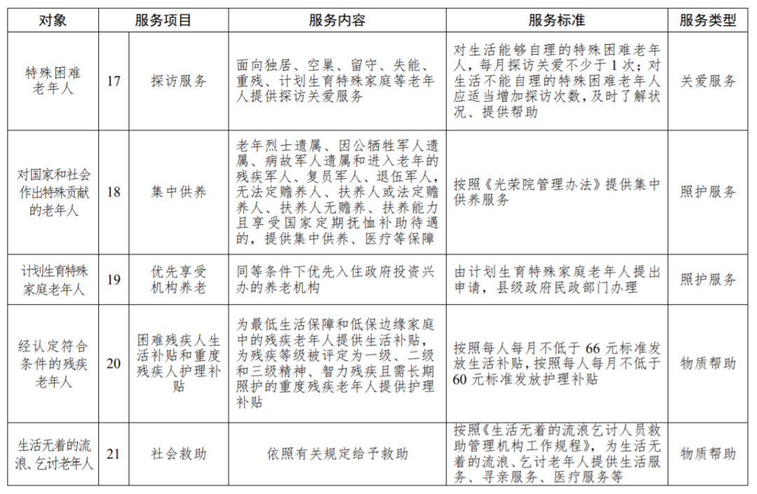
冀时客户端报道(河北台 刘锦渤 赵翔)近日,《雄安新区基本养老服务清单》发布。《清单》共包括13类服务对象、21项服务项目,涵盖物质帮助、关爱服务、照护服务3种服务类型。其中高龄津贴、养老服务补贴、养老护理补贴扩大了老年人受益范围、相应提高了标准,让新区老年人共享新区建设发展成果。
据悉,基本养老服务是指由国家直接提供或者通过一定方式支持相关主体向老年人提供的,旨在实现老有所养、老有所依必须的基础性、普惠性、兜底性服务。
河北雄安新区党工委管委会党政办公室关于印发《雄安新区基本养老服务清单》的通知
雄县、容城、安新县人民政府,新区有关部门:
《雄安新区基本养老服务清单》已经新区管委会同意,现印发给你们,请结合实际,认真抓好贯彻落实。
河北雄安新区党工委管委会党政办公室
2022年12月9日
雄安新区基本养老服务清单








